|
|
|
|
|
Bidones
o envases, vacíos, metálicos
o de plástico. ¿Qué hacer
con ellos? Está claro, ¿no?,
se los lleva un gestor.
Redactor:
Fco. Gallego Rodríguez
Pues no, no está tan
claro como creemos. Los envases vacíos,
muchas veces, por no decir casi todas, tienen
una característica que nos pasa desapercibida.
Están vacíos, sí, ¿pero
qué era lo que contenían?
La mayor parte de ellos son suministrados con las materias
primas para nuestros procesos de producción,
acabado y mantenimiento, cuando no contienen aditivos,
aceites, grasas, colorantes, disolventes, colas, detergentes,
etc.
Echemos
un vistazo a sus etiquetas. Que es lo que nos
encontramos:
Productos inflamables, nocivos, corrosivos, tóxicos,
que deben almacenarse lejos de fuentes de ignición,
lejos de alimentos y cómo no de los niños,
que se mantengan en lugar fresco y ventilado, indicaciones
de seguridad más o menos extrema, manipulación
con material adecuado: guantes, máscaras, gafas
protectoras, no respirar vapores y aerosoles, ni morder
o ingerir, peligro de sensibilización por contacto
cutáneo o sin él, irritación de
las vías respiratorias y ojos, en caso de contacto
lavar inmediata y abundantemente con agua las zonas
afectadas y aquello de: "en caso de malestar o
intoxicación, acuda inmediatamente al médico.
De ser posible muestre esta etiqueta y suministre por
vía … tal o cual antídoto. No verter
residuos en las alcantarillas, "Marine Pollutan",
etc.
¿ Qué queremos
decir con esto? que un envase, un bidón
vacío se constituye en un residuo tóxico
y peligroso (R.P.). A partir de este punto recogido
por la Ley 20/86 y Reales Decretos 833/88 y 952/1997
de 20 de junio que la desarrollan, aquello de "Se
los llevan" no es tan sencillo. Asi mismo los
residuos de envase disponen de una ley propia LEY
11/1997, de 24 de abril, de Envases y Residuos de
Envases (LERE).
 |
¿Por que no? Pues
porque la Ley nos dice que los R.P. deben ser gestionados
por empresas autorizadas para tal fin, por el órgano
Medioambiental competente de la Comunidad Autónoma
afectada. Nos dice también:
| • |
Que entre el productor y el gestor debe
mediar toda una documentación que
identifique, caracterice, siga y controle
el R.P. desde su proceso hasta su eliminación. |
| • |
Que su transporte se debe realizar bajo
las consignas ADR, que regulan el transporte
por carretera de mercancías peligrosas,
lo que supone, que quien vaya a realizar
el transporte debe estar en posesión
de la autorización administrativa
para el transporte de R.P. y aportar toda
la documentación para la correcta
realización del mismo. |
| • |
Que existe una propiedad sobre el R.P.
por parte del productor (hasta haberla
transferido al gestor, mediante los documentos
de admisión y de Control y Seguimiento),
que le lleva a una responsabilidad sobre
los mismos. Responsabilidad de almacenarlos
correctamente y gestionarlos de manera
que no se infrinja la ley, pues ello nos
lleva a incurrir responsabilidades que
pueden desembocar en sanciones administrativas,
económicas, disciplinarias, cautelares,
etc. |
Vigilemos entonces que hacemos con ellos y quienes
se los llevan. No es válido frente a la administración
a la que compete el asunto aquello de: "Toda la
vida se ha hecho esto aquello". Se los lleva un
chatarrero, un bidonero, los vendemos para agua, nos
lo recoge un hombre que nos da X €., el encargado
es quien se ocupa del tema, los quemamos, creo que
... etc. Y muchas veces: no sabemos qué hacer
con ellos.
También pensamos, que al realizar una correcta
gestión, con todo eso de gestores autorizados
y documentos y eso, nos sale bastante caro, y en ocasiones
es cierto. Pero no es menos cierto que la adecuada
gestión de nuestros R.P. nos lleva a una -cada
vez más acuciante- preservación del entorno,
evita riesgos a la salud y el medio ambiente, elimina
o reduce drásticamente la posibilidad de accidentes,
y el incurrir en responsabilidades que son siempre
más caras que la gestión.
La gestión de los envases
nos puede salir relativamente económica,
con unas simples normas, de minimización
del residuo, normas que también nos llevarán
a minimizar el coste de su gestión. Podemos
establecer para este fin a "grosso modo" tres
normas básicas:
| • |
Vaciado: Vaciar de manera óptima
el envase nos lleva no sólo a no
perder una parte del producto (que aún
siendo pequeña en un envase, en
la suma total de envases destinados a su
abandono se constituye una pérdida
estimable) sino que también evitaremos
el coste de tener que destruir ese material
residual, el coste de la mano de obra de
extracción, envasado y transporte
hasta su destino final. |
| • |
Tapado: No perder los tapones ni tapas
originales, taparlos después de
cada operación de vaciado, y cuando
esté completamente vació taparlo.
Con esto conseguiremos preservar el estado
interior del bidón lo mejor posible.
Evitaremos también la solidificación
de materias, que cuestan muchísimo
de extraer y gestionar, la entrada de oxígeno
y polvo, así como la oxidación
del interior. |
| • |
Apilado: Una vez vacíos y tapados,
guardarlos convenientemente, apilándolos,
a ser posible, en zonas de fácil
acceso, tumbados o con las bocas hacia
bajo. Evitando que pueda absorber humedad
y agua. |
Obtendremos con estas normas
que el coste de, gestión sea relativamente
pequeño, no teniendo que incorporar otro
coste más a nuestro producto.
 |
|
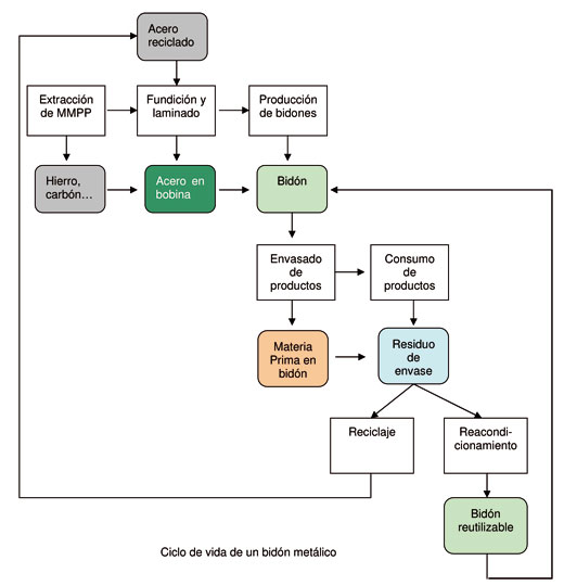
| Una vez reciclados, los bidones ya están
listos para un nuevo uso. |
|
El
REACH.- ¿Estamos preparados?
La Industria Química, que en la Comunidad Valenciana,
factura más de 3.500 millones de Euros y genera
más de 13.000 empleos directos estará obligada
a Registrar todas las sustancias fabricadas e importadas
en la Unión Europea.
El Reglamento REACH nº 1.907
/ 2.006 del Parlamento Europeo y del Consejo
del mismo, fue aprobado el 18-12-2006 y entró en
vigor el 1 de Junio del 2.007, teniendo como
principal objetivo el garantizar el máximo
nivel de protección de la salud y el medio
ambiente.
REACH es el acrónimo
de Registro Evaluación y Autorización
de Sustancias y Preparados Químicos (Registration,
Evaluation, Authorisation and restriction of
CHemicals). A éstas tres fases se le añade
el de Restricción y con estos conceptos
ya se puede limitar el uso, producción
o comercialización de una sustancia. El
Reglamento se basa en el principio de que corresponde
a los fabricantes importadores y usuarios intermedios
garantizar que solo fabrican importan o comercializan
sustancias que no afecten negativamente a la
salud humana y el medio ambiente.-
Tal y como establece el Reglamento “Los
Estados miembros crearán servicios necesarios
de asistencia técnica a fin de proporcionar
asesoramiento a los Fabricante, Importadores
y Usuarios intermedios sobre las responsabilidades
y obligaciones que se derivan de cada uno de
ellos en el presente Reglamento”
El pasado 2 de junio de 2.008
La Federación Empresarial de la Industria
Química Española (FEIQUE), y las
Federaciones Sindicales de la Industria CCOO,
y UGT, integrantes del Observatorio del Convenio
General de la Industria Química, firmaron
una posición común por la que se
comprometen, en representación de los
trabajadores y la empresas del sector químico
a colaborar en el buen desarrollo del Reglamento
Reach.
Dada la importante contribución
y presencia de la química en la industria
el Reach tiene un alcance mayor que la propia
industria química ya que afecta a todos
sus clientes, a sus proveedores y, en definitiva
a toda la cadena de valor. Su entrada en vigor
supone un cambio estratégico de gran calado
para la industria, y sin duda tendrá un
impacto de mayor o menor grado en la competitividad
de las empresas del sector químico y de
sectores de usuarios.
Se calcula que 10.000 empresas
deberán adaptarse a la normativa, pertenecientes
tanto al sector químico como a importantes
sectores como el alimentario, el textil, la construcción,
el metal, la automoción y otros sectores
usuarios de sustancias químicas.
Diversos estudios han calculado
que la nueva norma puede incrementar los costes
de producción de una sustancia entre el
6 y el 20 % un considerable impacto que en muchos
casos y en función del margen de rentabilidad
de cada una de ellas puede determinar que las
Empresas eliminen sustancias de su fabricación.
El objetivo de la posición
común que firmaron los agentes sociales
y económicos representantes de la industria
química española es velar para
que la adaptación de las empresas al Reglamento
se desarrolle cumpliendo los objetivos que lo
impulsaron: mejorar la protección de la
salud y el medio ambiente. Esta unión
refleja el compromiso de sindicatos y empresarios,
además de exponer las medidas necesarias
para lograr una aplicación óptima
del REACH, reduciendo los riesgos de la posible
pérdida de competitividad.
Pero la potenciación
de actuaciones se hace más necesarias
si cabe cuando la legislación va encaminada
al control y prevención de la contaminación.
Los compromisos voluntarios
del sector en sus distintas áreas han
demostrado ser un importante motor para anticiparse
a los requerimientos ambientales, permitiendo
mantener su competitividad.
Con los residuos industriales
el conjunto de las empresas que están
adheridas al Compromiso de Progreso® han
conseguido una reducción entre 1.993 y
2.005 del 24% por tonelada producida. En cuanto
a los clasificados como peligrosos, teniendo
en cuenta las modificaciones a la baja de las
listas europeas, se ha obtenido una reducción
del 22% durante el mismo período. El reciclado
se ha convertido en una de las herramientas esenciales
para reducir el volumen de residuos. Con respecto
a los residuos de envases, en el que brilla como
estrella la normativa voluntaria del Sistema
Depósito Devolución y Retorno SDDR,
por el que los envases pueden ser utilizados
una y otra vez hasta su conversión definitiva
en residuo, se han hecho grandes avances. Así en
el período de 2.000-2.004, el reciclado
de envases plásticos se ha incrementado
en un 40% llegando hasta las 284.000 toneladas,
y en el del total de recuperación de plásticos
se ha hecho en un 53%, llegando a las 411.000
TM.
Francisco Cortés
Tenedor
Consejero delegado
COMSA
(Comercial Química, S.A.)
Presidente de
QUIMACOVA.
(Asociación Química y Medio Ambiental
de la Comunidad Valenciana)
Vicepresidente
de la AECQ.
(Asociación Española del Comercio Químico)
Miembro del Comité de
Seguimiento de REACH
(Federación Empresarial de la Industria Química
Española FEIQUE)
N.A. Las estadísticas
y datos reflejados en éste artículo
han sido obtenidas de FEIQUE
 |
|
|
|
|
ECOBIDON
PRESENTE EN ECOFIRA
El pasado mes de junio, en concreto
del 11 al 13 de junio, ECOBIDON participó en ECOFIRA,
la Feria Internacional en España del agua,
suelo, aire y los residuos, servicios y tecnologías,
que se celebró en Valencia.
Bajo el paraguas de QUIMACOVA (Asociación
Química y Medioambiental del Sector Químico
de la Comunidad Valenciana) estuvimos presentes junto
a las principales firmas de ámbito nacional
e internacional.
El balance fue positivo, se cerraron
acuerdos y logramos el objetivo de difundir imagen
y marca de cara a la próxima inauguración
de nuestra nueva planta de Utiel.
| El FAR, con contenedores de Ecobidon,
fue una de las referencias culturales del FIB. |
|
|
|
UN
PATROCINIO ALTERNATIVO
Como todos los años, en Benicasim
se celebra el FIB. Numerosos grupos de rock atraen
multitudes de todas las edades y condiciones sociales.
Diversas nacionalidades y tendencias se mezclan para
dar como fruto un festival único y alternativo.
Este año, ECOBIDÓN ha
querido estar presente en el mismo de la mano de
las diseñadoras Sonia Ferragut y Lisa Gracia
patrocinando su monumento llamado FAR.
ECOBIDÓN ha
suministrado los contadores de 1000l que han sido
modificados para dar como fruto un faro erigido en
la playa del Torreón. Realmente las diseñadoras
han sabido sacarle partido a un elemento tan aburrido
como puede ser un contenedor o IBC.
Iluminados en su interior, tal y
como muestra la ilustración, se conformaban
como un auténtico punto de encuentro en la
noche, dotándola de color y calidez.
Ha sido toda una experiencia en
la que todos hemos quedado encantados y que abre
una nueva vía de promoción y difusión
de marca a la par que nos dirigimos a generaciones
que se alejan del público objetivo del negocio,
pero no de los valores de reciclaje y sostenibilidad.
http://fiberfib.com/fibart/2008/sonia-ferragut-lisa-gracia/
|
|
|
UN
AYUNTAMIENTO CONCIENCIADO
El pasado 30 de junio, el Ayuntamiento
de Utiel convocó una rueda de prensa para "Presentar
en Sociedad" el nuevo proyecto de ECOBIDÓN
Es el ejemplo claro de un consistorio
que apuesta por la industria como motor económico
de la población. Lejos de prejuicios infundados
y tras analizar el proyecto, ha visto en esta
empresa no solo riqueza en forma de empleo e
ingresos por impuestos, si no la necesidad de
gestionar los residuos de forma sostenible.
Fueron estos valores de ecología,
respeto por el medio ambiente y sostenibilidad,
los que imperaron en toda la rueda de prensa.
Está claro que cada vez estamos todos
más sensibilizados por el Planeta y cuando
surgen iniciativas como la de ECOBIDÓN,
los medios se vuelcan y las instituciones apuestan
por ellas de forma clara y sin tapujos.
|
|
| D. José Luis Ramírez,
alcalde de Utiel, junto a los representantes
de Ecobidon |


|
|
|
|
Lejos de ser un tópico,
poco hay más cierto en los negocios. Todo
el mundo habla de innovación como el motor
de cualquier negocio y no se equivocan.
Hoy en día donde todos
estamos bombardeados por un ingente número
de impactos publicitarios (más de 4000
al día) al final con qué nos quedamos.
Pues con aquello que nos ha sorprendido. Con
aquello que ha sabido diferenciarse y obviamente
con aquello que encaja en el hueco que nuestra
necesidad ha generado.
Esto no es fortuito, es fruto
de mucho trabajo de una innovación constante
y sistematizada. En los tiempos que corren, lo
de “cría fama y échate a
dormir” es poco menos que “cava tu
tumba y espera tu muerte”. Puede sonar
duro pero así es.
ECOBIDÓN supo
ver que no se podía seguir actuando como
en el siglo XIX. Para ello estudió qué querían
los clientes. Qué era aquello que los
satisfacía y lo que les molestaba de nuestra
gestión. Ese fue el punto de partida para
una carrera de fondo que nos ocupa, a fecha de
hoy, más de tres años, y para la
cual ya se ve la meta: Noviembre 2008.
La renovación ha sido
total. Casi se ha reinventado la Compañía.
Se ha buscado un nuevo emplazamiento, se han
diseñado instalaciones, procesos y maquinaria.
Se han definido estrategias de negocio totalmente
revolucionarias en el sector y sobre todo se
han abierto las puertas dando ejemplo de transparencia
en todos los aspectos.
De hecho, el próximo
mes de noviembre se inaugurarán las nuevas
instalaciones de ECOBIDÓN en
Utiel. Será una jornada de puertas abiertas,
donde los asistentes podrán, además
de ver unas instalaciones de última generación,
conocer aliados, competidores y personalidades
del mundo de los negocios y la política.
Ah y por supuesto pasarlo muy bien.
Retornando a la innovación
y para concluir, diré que o nadas más
aprisa que la corriente, o acabas en la desembocadura
del río panza arriba. Sólo hay
que ver la cantidad de empresas que caen año
tras año. Empresas muy longevas que tan
solo han seguido haciendo las cosas como siempre.
 |
|
|
|
Bien cierto es que con todo
esto del reciclaje, el Medio Ambiente y la sostenibilidad,
afortunadamente tan en boga, muchos conceptos
han quedado un tanto difusos y confusos.
Así pues, reciclar no
es volver a utilizar tal cual, sino usar ese
producto como materia prima para fabricar otro,
incluso de naturaleza totalmente diferente. Por
ejemplo, con el papel y el cartón, podemos
fabricar material de embalaje de pulpa moldeada
(EPS). Tras prensar y fundir un coche, podemos
obtener perfiles metálicos, chapa para
fabricar mueble metálico o partes de otros
vehículos.
Pero en el caso de la actividad
que ocupa a ECOBIDÓN,
reciclar no es lo mejor. Pongamos por caso un
bidón metálico de 200l. Lo que
haremos con él una vez llega a nuestras
instalaciones, será verificar que responde
a los criterios de estanqueidad, resistencia
y aspecto adecuados y posteriormente, se procederá a
su lavado, tanto interior como exterior, a su
reconformado, a la eliminación de las
etiquetas que identifica los productos que ha
contenido y por último se pintará y
se imprimirá la homologación correspondiente.
En este proceso se consume muy
poca agua ya que ésta procede de la propia
depuradora de la planta. También se consume
algo de sustancias detergentes, electricidad
y algo de pintura.
Con esto hemos conseguido alargar
el ciclo de vida del bidón, pudiendo ser
puesto de nuevo en el mercado y así sucesivamente
hasta que su deterioro haga imposible un nuevo
proceso de recuperación. En este momento,
lo que haremos con este bidón deteriorado
será fragmentarlo en trozos más
pequeños de chapa y lavar dichos fragmentos
para así eliminar posibles restos de la
sustancia que contuvo en su último ciclo
de vida. Una vez secos, tenemos materia prima
para poder fundirla y fabricar nuevos productos.
Visto lo visto, al reciclaje
le ha salido un competidor. Claro está que
es más fácil y cómodo destruir
un bidón para su venta como chatarra que
reacondicionarlo para su posterior reutilización.
Además, en muchos casos, tras la fragmentación
del bidón, no se procede al lavado de
los trozos resultantes, emitiéndose a
la atmósfera durante el proceso de fundición
los posibles restos de productos remanentes y/o
transfiriéndose al material fundido como
parte de la aleación.
Un estudio del Departamento
de Defensa de Estados Unidos habla de una diferencia
del coste entre estos dos procesos de más
de un 50% a favor de la reutilización.
Lo que sucede es que el coste queda diluido entre
todos los agentes que intervienen en los procesos
(transporte, gestión de residuos, productores,
etc.) y es difícil evaluarlo.
De cualquier forma, el consumo
de energía (proceso de lavado, vs. Proceso
de desgarrado y fundición) no tiene comparativa
alguna. En el caso del reutilizado, no hay aporte
de materia prima (acero), mientras que en el
reciclado, es necesario alear el producto final
mediante aporte de materia prima nueva. Si nos
remitimos a las emisiones de CO2, tenemos similares
proporciones.
Por todo esto, en ECOBIDÓN,
abogamos por la reutilización, siendo
además éste nuestro “Core
Business”, quedando las tareas de destrucción
como “mal necesario” cuando un envase
(ya sea de metal o de plástico) ha superado
el máximo número de ciclos de vida,
que en muchos casos pueden superar el número
de 7.
Además, fomentar la reutilización
es rentable para el Medio Ambiente y para su
cuenta de resultados.

 |
|
|
Ya
estamos inmersos en la crisis
Ya estamos inmersos en la crisis
No hay vueta atrás. Ahora el que de manera
prudente se fue adaptando a lo que se veía
venir y que siguiendo con una conveniente actitud
de prudencia se ponga en una situación,
que los ingleses denominan como Standbay y que
nosotros denominamos “a la espera”,
podrá, sin perder en ningún momento
de vista el entorno-, responder rápidamente
a cualquier vuelta de tornillo táctico
o estratégico que este nos mande.
Y ¿que pasa con los que
o no se creyeron o no supieron ver los peligros
de esta situación? Pues muchos por desgracia,
entraran en situación concursal, otros
estarán tan aturdidos que no sabrán
como reaccionar todavía, y otros, sin
llegar a situaciones tan extremas, sobrevivirán
en una situación de mercado demasiado
compleja, como para desperdiciar las oportunidades
que seguirán estando ahí, y que
solo los que tengan o consigan tener una necesaria
serenidad, que les permita observar con objetividad
lo que vaya sucediendo, podrán aprovechar.
Estos momentos son para todos
aquellos que su situación económica
les permita seguir trabajando. Apuesten por realizar
una mirada introspectiva en su empresa y que
empiecen a enumerar todo aquello que no hicieron
o que no consideraron importante aplicar a su
gestión.
Seis consejos útiles
para una situación de crisis:
| 1 |
Conocer muy bien
nuestro sistema productivo, es la base
de un modelo de negocio que será reconocido
por los clientes y premiados con el consumo
de nuestros productos o servicios aportándonos
rentabilidad.
|
| 2 |
Formar un equipo
de buenos profesionales. Las empresas
ya no funcionan con organizaciones jerarquizadas,
sino como conjunto de profesionales con
un único fin.
|
| 3 |
Orientarse definitivamente
hacia el cliente: El cliente siempre
es valioso, pero no únicamente
para venderle (ventas), sino para entenderlo
(marketing), ¿y con que objetivo?,
para venderle siempre con rentabilidad.
Ya no seremos nada sino conocemos de
verdad a nuestro cliente.
|
| 4 |
Determinar
el objetivo, la estrategia y la dimensión
del esfuerzo a lograr, porque la gente,
nuestra gente, ya no camina a ciegas.
|
| 5 |
Comunicar internamente
nuestra cultura de gestión y valores
de manera que nuestros empleados sientan
la empresa como suya.
|
| 6 |
Definir, y comunicar
la inteligencia empresarial tanto al
mercado objetivo prioritario como a nuestra
organización de personas.
|
Luis A. Sequí
Socio-director
www.entornoemprearial.com
|
|
|
|
|